2026年3月10日,复旦大学上海医学院公共技术平台/生物医学研究院质谱子平台在国际分析化学期刊Analytical Chemistry上发表题为"Integrated and Ultrafast Multiomics Sample Preparation Workflow for Screening Biomarker Panel of Platelet Biomolecules for Early Diagnosis of HCC"的研究论文。该研究开发了一种整合的快速多组学样本制备方法(IAU-MOSP),可在6小时内完成蛋白质组、代谢组和脂质组的同步分析,为血小板这一新型液体活检材料的深度挖掘提供了高效技术方案。

技术创新:6小时完成多组学样本制备
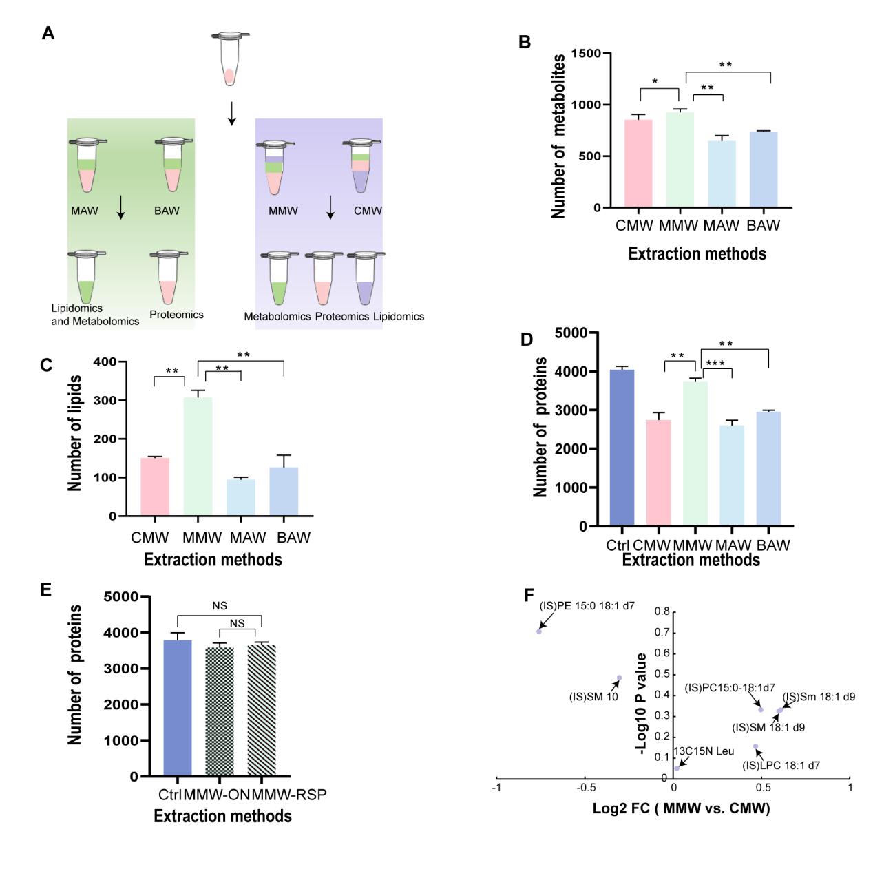
传统多组学分析通常需要将样本分成几份后分别进行多步骤处理,耗时超过24小时,且对样本量要求较高,难以适用于血小板等样品量较少或者比较珍贵的临床样本。研究团队系统比较了四种常用溶剂提取方法(CMW、MMW、MAW、BAW),发现MMW法(甲基叔丁基醚/甲醇/水)在脂质和代谢物提取效率上具有显著优势(图1A-C,F)。

图1.不同提取方法的评估
进一步,团队将MMW提取法与先前开发的快速蛋白质组样品制备方法(RSP)相结合,实现了蛋白组样品的快速制备。实验表明,MMW-RSP方法具有与过夜酶解相当的蛋白鉴定量(图1D-E)。整个多组学前处理流程可在5小时内完成,结合快速质谱分析,从样本制备到数据获取总时间不超过6小时(图2)。
该方法使用常规试剂,无需特殊仪器设备,具有良好的实验室间可推广性和自动化转化潜力。

图2. IAU-MOSP流程图
应用验证:血小板多组学分析揭示肝癌早期诊断标志物
研究团队将该方法应用于31例早期肝细胞癌患者和37例健康对照的血小板样本分析,多组学数据的中位CV值0.31-0.39(图3A),显示出良好的检测重复性。多组学整合分析显示,蛋白质组与脂质组、蛋白质组与代谢组之间具有强相关性(相关系数分别为0.75和0.68)(图3B),印证了蛋白质在小分子代谢中的核心调控作用。
通过差异表达分析和机器学习,本研究筛选出一个包含6种蛋白质(TEK、P2RX4、PRG3、ITGAM、CXCR2、ITGB2)和4种代谢物(柠檬酸、3-磷酸甘油、苹果酸、ATP)的10个分子的标志物组合。该组合在早期HCC诊断中表现出优于传统甲胎蛋白(AFP)的性能:准确率0.81 vs 0.75,灵敏度0.74 vs 0.45(图3C)。

图3.IAU-MOSP应用于早期肝癌血小板诊断标志物的筛选
本工作得到复旦大学上海医学院公共技术平台的大力支持。复旦大学上海医学院公共技术平台/生物医学研究院质谱子平台工程师沈枫林、刘洋以及广西医科大学第二附属医院检验科阮学莲博士为本文共同第一作者,质谱平台主任周新文、广西医科大学第二附属医院检验科胡作建为本文共同通讯作者。
原文链接:https://pubs.acs.org/doi/10.1021/acs.analchem.5c07096
本文链接:http://knowith.com/news-3-5421.html公共技术平台质谱团队研发快速血小板多组学新方法,助力肝癌早期诊断
声明:本网页内容由互联网博主自发贡献,不代表本站观点,本站不承担任何法律责任。天上不会到馅饼,请大家谨防诈骗!若有侵权等问题请及时与本网联系,我们将在第一时间删除处理。